- 技术文章
抗风性能试验筑牢低空飞行器安全屏障
2025-08-04 13:57:31 来源:东莞市高升电子精密科技有限公司
风墙\风矩阵开发背景:
2024年被称为中国低空经济产业发展元年,国家发改委提出“无安全、不低空”原则,要求低空经济产业在技术研发、适航认证、运营管理各环节优先保障安全。目前无人机及其他低空飞行器技术已深度融入军事、民用与工业领域,但其安全性与环境适应性仍面临严峻挑战,尤其是复杂风场条件下的抗风性能成为制约其广泛应用的关键因素。随着低空经济的快速发展,无人机在物流配送、农业植保、灾害救援等场景的需求激增,而自然环境中突发的风切变、湍流等气象现象极易导致无人机失控或坠毁。为应对这一技术瓶颈,可移动风场模拟装置的研发成为行业焦点。
1、安全风险:强风是低空飞行的首要威胁
事故关联性:约23%的无人机事故由强风干扰直接引发,强风可导致姿态失控、动力失效或结构断裂,尤其在悬停、起降阶段风险*高。
失效模式典型表现:
姿态失控:强风扰动超出飞控修正能力,引发剧烈晃动甚至坠毁(如测试中12m/s风速需手动干预);
动力饱和:电机转速达极限仍无法抵抗风力,导致位置漂移;
结构损伤:持续强风可能引发机臂疲劳断裂。
2、中国已建立完整的抗风测试标准体系,成为行业准入门槛:
GB/T 38930-2020:明确分级要求(如Ⅲ级无人机需承受6级风/10.8-13.8m/s)及三种风型测试(持续风、阵风、切向风)。
GB 42590-2023:规定抗风飞行性能试验为安全认证必选项。
监管执行:中国民航局CCAR-92部要求Ⅲ类无人机(4kg-15kg)必须通过10m/s侧风测试并提供连续30分钟风洞视频记录。
由Delta德尔塔仪器联合电子科技大学(深圳)高等研究院——深思实验室团队、工信部电子五所赛宝低空通航实验室研发制造的可移动风场模拟装置\风墙装置,正成为解决无人机行业抗风性能测试难题的突破性技术,也由此打破了加拿大加蒂诺公司设计生产的Wind-Tunnel-Datasheet抗风试验装置的技术垄断。
可移动风场模拟装置的技术先进性:
1、突破性创新设计(相较于传统风洞):
核心创新在于可移动式设计,彻底突破了传统风洞设备固定式结构的限制。这使得风场模拟不再局限于特定实验室环境,提升了设备的灵活性和适用场景。
2、高灵活性与便捷性:
配备锁定机构和角度调节装置,能快速调整设备位置和出风角度,满足不同实验地点和环境的要求。这大大提升了测试效率和适应复杂实验需求的能力。
3、智能风场生成能力:
系统内置多种标准风场模式,简化基础测试流程。
支持用户自定义风场参数,具备高度的定制化能力,可生成满足特定研究需求的复杂风场条件(如阵风、湍流、变风向风速等)。
4、高效便捷的操作系统:
通过直观的上位机软件界面或CSV数据表格即可完成风场设置与控制,简化了复杂风场的配置过程,提高了实验的便捷性和效率。
5、应用广泛性:
其先进的技术设计使其广泛应用于航空航天、流体力学、空气动力学等多个对风场环境要求高的核心研究领域,成为理想的实验平台。
特别解决了无人机行业抗风性能测试的难题,为其发展提供了关键技术支持。
一、适用范围:
本装置适用于民用轻小型旋翼类无人机(起飞重量在 0.25 kg~150 kg之间)系统抗风性能试验,可模拟不同的风速状态、不同风速阵列下的动态流体风场,以研究在不同的复杂风速、湍流度条件下的飞行器的飞行状态。
二、满足标准:
1、GB 42590-2023《民用无人驾驶航空器系统安全要求》;
2、GB/T38930-2020《民用轻小型无人机系统抗风性要求及试验方法》;
3、GB/T 38058-2019《民用多旋翼无人机系统试验方法》。
图:可移动风场模拟装置
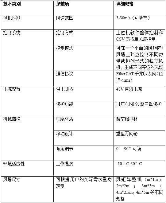
三、主要技术参数:
可移动风场模拟装置的研发目的和核心意义主要体现在以下几个方面,每个方面均通过技术创新解决了传统风洞的局限性:
1. 突破空间与场景限制
传统大型风洞无法在野外(如沙漠、海岸、城市街区)开展原位测试,导致数据失真。可移动装置通过模块化风机阵列、轻量化结构(如碳纤维支架)及万向轮/车载设计,实现快速部署与现场组装,直接复现真实环境风场(如风沙迁移、城市紊流)。
2. 提升测试真实性与精度
通过单个独立控制的风机矩阵阵列(如三面90°可调风墙、多风扇协同),精准模拟三维动态风场(0–12级风力、垂直风切变、突发阵风),误差控制在±0.5m/s以内。结合高精度传感器(如热线探头、超声波仪)实时反馈,显著提升数据可靠性,尤其适用于无人机抗风性、建筑风压测试。
3. 降低测试成本与门槛
固定风洞造价高达千万元级,而可移动装置采用模块化设计,降低45%以上成本。其快速部署(4小时内完成)和即插即用特性,大幅减少样本运输、场地租赁及审批时间(传统流程需72小时),缩短研发周期60%。
4. 拓展跨领域应用场景
无人机测试:模拟复杂风场,事故率降低23%;
风电开发:评估风机布局(行列式/错列式)对发电效率的影响;
灾害防控:现场模拟沙丘迁移规律,指导戈壁沙害防治;
建筑工程:车载平台实时测量城市建筑群风压分布。
5. 推动科研与产业升级
在实验室可以合成想要的风,支持无人机适航认证测试、风机抗疲劳设计等提供标准化测试基准,加速低空经济、绿色能源领域的技术迭代。
可移动风场模拟装置的核心价值在于:以移动性突破实验室局限,以动态调控逼近真实环境,以模块化压缩成本,*终服务于航空航天、农业植保、风能开发等领域的精准化需求。
未来发展趋势与挑战可移动风场模拟装置与无人机运用的协同发展正步入一个全新的阶段,技术进步与应用需求的双轮驱动正在重塑这两大领域的未来图景。随着无人机应用场景的持续扩展和低空经济概念的兴起,对风场模拟技术的要求也日益提高;与此同时,材料科学、控制理论、人工智能等领域的突破也为风场模拟装置的发展提供了全新可能。面向未来,这两项技术将在更广度和更深度的层面上实现融合创新,同时也面临一系列需要克服的挑战。把握这些发展趋势与挑战,对于相关行业的前瞻布局和科学发展具有重要意义。
上一篇:没有了下一篇:2023年*新医用放射放疗设备质控计量检测仪器配置方案
扫一扫,手机浏览














